The Assassin
Chapter 1

Burning My Bridges (TY9-month 104, Earth Year 13)
I walked out of the testing center and transported directly to the Militia headquarters at Drovers Run without even looking at my card. I left as soon as I got my card, before the Civil Service officer could say anything. I’d done my reading and even if by some oddball quirk of fate my CAP turned out to be 6.5 or better, they couldn’t make people volunteer. Our colony on Tara was ten years old now, founded just five years after humans’ first contact with the Sa’arm. Most human colonies in the Confederacy dated everything based on the so-called Swarm Calendar in Earth standard days and years. Not Tara. We dated everything based on the Tara Year from the first landing. It took me about a week to get used to it when we arrived and then I never thought about it again.
The governor of Tara had decreed that on his or her birthday (according to the Tara year) any concubine could volunteer for the colony Militia and would eventually earn citizenship. I didn’t need a sponsor to approve my joining and I was certainly never going to return to my stepfather’s farm to let him enslave me for another lifetime. He called himself my stepfather. More like my owner, if you ask me. Even as a dependent, he’d worked my fingers to the bone. I’d had enough of the farm life in the four years and three months we’d been on Tara.
That was part of why I didn’t care if I qualified for sponsorship. I hated the Confederacy and didn’t want anything to do with the aliens or their military. I hated my mother’s sponsor, his other concubine and the other eight brats on the farm. Except my sisters. I’ll get to them later. I even hated my mother for having ripped us away from my father and our lives on Earth to become the slaves of Amos Radcliffe. That was four years ago.

Leaving Earth (TY5-month 60, Earth Year 9)
It was supposed to be a great day. I was ten years old and we were going to the county fair. Rides, junk food, and even an exhibition by my Taekwondo class. Mom promised my sisters and me that we could have all the junk food and rides we wanted after my exhibition. Anne was two years older than me and Bae was three years younger. I’m Niall, by the way.
Dad couldn’t join us. They didn’t give factory workers the day off to go to the fair. The next weekend, though, he’d promised to take me to the national chess competition in Baton Rouge. It would be a long drive, but I was crazy excited about it. I was the regional chess champion for my age group and qualified to play at nationals. Dad and I played every night and we were pretty evenly matched now. Dad was wicked smart. He worked in a factory because it was good money and regular hours.
“Why would I want to work in an office for a salary and never know how many hours I’d have to put in. I like being home with my family at night,” he’d once said. I liked having him home, too. We did all kinds of things together. He’d even helped me get my yellow belt in Taekwondo. I was ready to test for my green belt soon.
All those dreams went up in smoke when a gray interdiction field went up around the county fair. Anne took Bae and me to the dependents’ barn while Mom joined the cattle hoping to be selected as some stranger’s sex slave. Amos chose her as his ‘exotic’ and took his own daughter as his other concubine. We were transported to a waiting ship along with most of the livestock at the fair. This was a special pickup that was supposed to get a diverse collection of domestic animals. They were put in a hibernation state and transported to the ships by shuttle. We were all shipped off to Tara, an agricultural planet devoted to maintaining Earth’s agricultural ecosystem. Amos Radcliffe became a private in the Confederacy Corps of Engineers. [See Buying Wholesale by Thinking Horndog for an example of a County Fair pickup.] [See also A Day at the Fair by Baron Rod.]
I didn’t even get a chance to say goodbye to my father. I tried to run away, but some jolly green giant hauled me back in line and my mother wouldn’t let go of my arm until we were on the ship. I didn’t get my green belt. I didn’t play in the national chess championships. I was just more livestock shipped off to Tara.
I hated Amos and he was none too fond of me. He just wanted the help on his new farm. The first thing he did was put Mom and Christine, his daughter, in the med tubes. Mom was a delicate Asian. She came out nearly as strong and bulky as a Marine—a human workhorse. Christine had been short and fat. She loved being made into a big powerful girl. Amos even asked if he could have me modified but was told not until I was fourteen. A good thing, too. I’d have used the power and strength to kill him. And of course, he was just as big and strong as he’d made the women. All three of the adults were able to handle the work of two unaugmented men each on the farm. I knew if I went back to be his concubine, he’d do the same thing to me. Mom and Christine each had a baby the first year on Tara. Anne turned fourteen and Amos took her as a concubine, too. He did the same routine with body mods and she pumped out her first baby the next year. Mom and Christine dropped another each and Anne was pregnant with her second. She had a hollow look in her eyes like she knew the rest of her life was going to be nothing but pumping out babies and hard work on the farm.
I hated the Confederacy and everything it stood for. But I wasn’t stupid. I used the sleep trainer in my little free time to continue advancing through my levels of Taekwondo. Of course, there was no master here to judge my forms. No one to test me. I wouldn’t accept belts from the AI. I played chess with it, though. AIs aren’t as smart as people think they are. If they were, they wouldn’t need humans to fight their damn war. But they learn, just like I learned. When it came to chess, our household AI and I were pretty evenly matched.
I called the AI Cricket, after that little conscience critter in the movie Pinocchio. He was the only thing I was going to miss when I left the farm.

Recruitment (TY9-month 104, Earth Year 13)
So, now I was fourteen. I’d taken my CAP test and left to join the Militia. I knew Mom and Anne and Bae would be disappointed when I didn’t show up for my celebratory dinner that night. But I’d never go back there.
Governor O’Hara—How do you like that? Scarlett O’Hara was the governor of the planet Tara—had adopted the concept of a planetary Militia early on. It was two years old on Tara. The idea was pioneered on Demeter, a planet that was a huge military installation. [See Colonisation by Duke of Ramus.] Tara didn’t have much of a military presence. One of our townships was reserved for rest and recuperation of Marines and Navy who needed a break from the front lines. There were fewer than 10,000 of them on the planet and they kept strictly to their own township. Of course, the sponsors on Tara all held military ranks in the Confederacy Corps of Engineers, Agricultural Division, but they knew next to nothing about military matters except showing up for a weekend each month for ‘training.’
Any concubine could volunteer for the Militia on their birthday or anniversary of their arrival on Tara. The opportunity came every year. The term of service was supposed to be thirty years active and thirty years reserve—and they were not easy years. If not training or engaged in actual battle—which was only a remote possibility for our little backwater world—the Militia was the public works department of the colony. I’d seen Militia members going through an expansion of Amos’s farm picking up rocks from the field. They also made sure open ranges were patrolled and free of predators. They might get involved in ship maintenance if they showed a particular aptitude for that.
Members of the Militia were given all the same rights as a sponsor with a 6.5 CAP—including a pod to live in and the right to take two concubines. The only limit was that they couldn’t leave the planet. At the end of their sixty years of satisfactory performance, we’d supposedly be granted full Confederacy citizenship.
I had no illusions about it being a cushy way out of farm life, but I doubted it would be any worse than being owned by the asshole Amos. I knew of a couple of people in Twelve Oaks who had joined the Militia and quit to become slave concubines again because the work in the Militia was too hard. But in sixty years I could be a free Confederacy Citizen. Then I’d set about righting some wrongs. Starting with Amos.

“Name?”
“Niall Cho.”
“AI, why don’t we have a record of a Niall Cho?”
“The concubine before you is named Niall Radcliffe.”
“That is my mother’s sponsor’s name, not mine. I’m Niall Cho.”
“AI, register the change of name to Niall Cho.”
“Affirmative.”
I looked around the recruiting office. The officer guy behind the desk was looking over my records. It was a plain building that looked a lot like the testing center—a reception area and a hall with doors on the left and right, and one door at the end. There was one recruiting poster on the wall advertising “Join the Militia, today! Be a citizen tomorrow!” The Militia guy looked kind of silly in a plain dark brown coverall, holding a rifle that looked like a toy.
“All right, Niall Cho. You want to join the Militia. You know your CAP score…”
“Please, sir. I’m not interested in my CAP score. I’m only interested in joining the Militia—unless you won’t have me.”
“Okay. You know, it’s not easy. We throw away one out of ten recruits. You’re giving up sixty years. It could be the rest of your life,” the sergeant said.
“If I was a slave concubine, it would be the rest of my life. What choice do I have? At least there’s a stop loss in the Militia,” I said.
“And you think you’ve got what it takes to endure the time and the hardships to become a citizen? No one’s ever done it before.” He was clever. Of course no one had ever done it before.
“The program is only two years old,” I said. “It’s hard to survive sixty years in a program that’s only two years old.”
“You’ll feel like it was sixty years by the time you’ve done two years,” he said. “Any special skills?”
“I’m a chess master and would be the equivalent of a Taekwondo black belt if there was a qualified master on the planet who could test me.”
“Really? You know if the Sa’arm invade this planet, you should hope they don’t get close enough for hand-to-hand combat. Weapons experience?”
“Only bo staff. I can handle an axe. I know how to use a knife.” We needed those skills on the farm.
“Okay. We’re going to give you a test to determine where to put you in our training. I can almost guarantee you it will be at the bottom,” the sergeant said.
“I just took my CAP test,” I said.
“That determines if you’re a sponsor or a drone. Think of this as your college placement test. Did you go to school?”
“On Earth. Other than that, I took all my schooling by sleep trainer. Our farm was pretty remote from Twelve Oaks,” I said. Maybe if I’d gone to a real school, I would have had better socialization and wouldn’t have let my hatred steep for so long. Now I had a single-minded purpose. I would start by killing Amos Radcliffe, my mother’s sponsor.
“One of those,” the recruitment officer sighed. “Go to the second room on the right down this hall. Strip and lie in the testing chair. Like you did for your CAP test. When you’re finished, the AI will provide you with a uniform and a communications implant. Leave by the back door and you’ll be on our base. You’ll be assigned to a barracks and class. Follow instructions from there.”
“I thought Militia became citizens of the planet and were issued a pod,” I said. He laughed at me.
“Not on day one, they don’t. When you finish training, you’ll be eligible for a pod, if you want one. No concubines until you’re past probation.”
“How long is training?”
“Until you’re done. This is a young program, recruit. We’ve had two years and have turned nearly 200 recruits into Militia comrades. But there are a lot of hiccups. Part of your duty is to find and report them.”
“Yes, sir.”
“There’s no sir in the Militia. This isn’t the fucking Marines.”
The idea of the barracks didn’t sound bad to me. Rooming with other people? I might find some friends here. It couldn’t be all that bad.

When I stepped off the testing bed, I saw a new uniform neatly folded in the replicator. It was just a neatly pressed coverall, dark reddish brown, and plain. I pulled it on and, of course, it fit perfectly. So did the lightweight boots. I couldn’t really tell anything from the uniform. There was no rank insignia on it. All it had was my surname on the left pocket flap. “Cho.” Brief and to the point.
“What’s my rank?” I wondered aloud.
“You are a recruit trainee. No other rank has been assigned,” the AI said. «You do not need to speak aloud for me to hear you. Just subvocalize your questions and I’ll respond.»
«Wow! I wonder if I’ll ever get used to this. Is this like mental telepathy?»
«No. It is a standard communications chip that was implanted during your test. It will get easier as you practice. Exit through the door at the end of the hall and you will find Capo Humphreys with a class of trainees. Join her.» That was a little abrupt. Fortunately, the test was also an instructional session. I learned the ranks and was told that anyone I met was either a higher rank or had more seniority than I had.
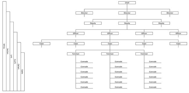
There were eight ranks in the Militia and they weren’t really divided like military ranks were. It was possible for you to work your way up all the way from recruit/trainee to chief Militia officer. None of the ranks were the same as a military rank. We had our own form of military discipline, but the governor wanted no confusion on anyone’s part that we weren’t part of the Confederacy military.
The ranks, starting at the bottom and working up, were:
Recruit/trainee, usually part of a class of recruits undergoing training.
Comrade, what most of us would be now and forever. Usually, comrades were part of a cadre of four to sixteen. The term comrade was also the generic term for a Militia member. Kind of like the term ‘soldier’ in the Army. From the end of training and always thereafter, we would be comrades.
Foreman, the person in charge of a cadre.
Capo, kind of like the supervisor over anywhere from two to ten cadres that made up a cohort.
Officer, a post that was responsible for more than one cohort, called an outfit. That was the first level of management.
Deputy, a unit manager that had several cohorts and/or outfits under him or her.
Director, the section executive who might have anywhere from a few hundred to a few thousand comrades in his or her section.
Chief Militia Officer (CMO), who everyone reported to.
Of course, at the moment the entire Militia had fewer than 200 comrades. So, there were a few cadres with foremen. Most of the half dozen capos were in charge of recruitment and training. There was one officer, one deputy, and one director. The top level would get bumped up as we grew. At least that was the plan.
“Cho! Get in line. You’re just in time for our morning run,” Capo Humphreys snapped as soon as I was in sight. With the time change from Twelve Oaks on Erehwon to Drovers Run on Elysium, it was still just after six in the morning. I fell in line at the end and she led us out on a run. It wasn’t a difficult pace for me but a couple of guys started falling back. They obviously weren’t in as good shape as the others. I fell back to match their slower pace.
“Hey, guys. You can do this. Your first day of training, like me? Running isn’t that difficult if you straighten your back and lift your chin. When you drop your chin, you cut off part of your airflow. Lift it up and breathe in as much oxygen as possible.” I demonstrated and they followed along without speaking. But we didn’t fall any farther behind, either.
It wasn’t even a long run. I estimated five kilometers and it took us a full half an hour. I could run to the upper range and back in less than that and I figured that was eight kilometers. When we got back to the parade ground in the middle of the base, the capo stopped us.
“All right, recruits, we have a full class now that Cho has joined us. From now on work and training are going to be serious. Physical fitness is basic to your service in the Militia. Drop and give me twenty good pushups. Cho, count them out!”
“Yes, Capo!” My placement test, I discovered, put a number of instructions in my head, including how to address my leader. “Everyone in position down! And up one!” I counted out an even cadence. The two guys I’d coached on our run struggled with the last three pushups, but they made it. “Roll to your back and prepare for sit-ups. How many, Capo?” I yelled.
“Twenty. Shout them out, Cho.”
“Up one!” I shouted. I kept an eye out for the guys I’d pegged as the weakest and set my pace according to what it looked like they could maintain. None of us were old guys. Even an out of shape teenager on an agricultural planet was going to be able to do twenty sit-ups. They weren’t fat.
“Class, single rank. Attention!” The nine of us in our class got in a row and straightened ourselves to what we assumed would count as attention. Capo Humphreys started down the row correcting stance, position, posture, spacing, and focus. I was impressed that she was actually being helpful and not ridiculing anybody. I’d read stories and watched vids of basic training in the Marines and they looked like the objective was to break everyone down into a quivering mass of submission. She finally got to the end of the line and faced me.
“Cho, didn’t you brush your uniform off when you got up out of the dust?” she demanded.
“No, Capo. I did not. I hastened to obey your order.” She hadn’t reprimanded any of the other recruits. I wondered if she had a bug up her butt because I anticipated her order about sit-ups.
“Did you hear me reprimand every other recruit in this class for having a dirty uniform, Cho?”
“No, Capo. I did not hear you reprimand anyone.”
“That is because none of them look any worse than you do. You need to set an example. When your fellow recruits look down the rank and see you, they should see an example of what it means to be in the Tara Militia. If you are a slob, they will be slobs. Do you think I will tolerate slobs in this class?”
“No, Capo. I will set an example for my fellow recruits.”
“Brush each other off and return to your ranks at attention!” We all got busy brushing the sand and dust off each other. Both the guys I’d been watching rushed to make sure I was cleaned off. Somehow things had changed in the past five minutes. As soon as I took my position at attention, the rest of the class rushed to get in their positions.
“At ease,” Humphreys said. “No one listens when he’s at attention and I want you to understand what I’m saying. Focus here, on me!” We relaxed into some semblance of parade rest but turned our heads to look at the capo. “Today is the first day of your next thirty years. You will be under orders for that entire time. You will have opportunity for free time, eventually. For the duration of your basic training, you will undergo physical training every morning at 0600. Today we have a late start because Cho just got here. Normal PT will last two hours. You will get in shape!” One of the guys raised a hand. “Do you need to go potty, Campbell?”
“No, Capo. Just a question.”
“Well, you’ve interrupted me. What’s the question?”
“Why so much PT if we are getting mods done in a med tube?”
“Who told you that?” she snapped. The guy nearly took a step back as she approached him. “Once you have finished your basic training, you will be allowed some mods pending approval of your deputy. Mods are based on your body at the time of modification. They will enhance the work you have done. If you want to be big and bulky, you need to work yourself up to big and bulky so the deputy can tell you can handle big and bulky. This is not a company of Marines. There is no one-size-fits-all model for your body. If you are fat and lazy, you’ll be fat and lazy after your mods. And we will make you miserable for the duration of your service.” She strode down the line of recruits until she was facing me. I tried hard not to engage with eye contact. She moved around until she was in my direct line of sight.
“Beginning tomorrow, you will have live classroom instruction. You will all reach a level of basic competence in such subjects as Earth History, History of Humans in the Confederacy, mathematics, science, and mother tongue in addition to common tongue. You will have a noon meal served in the mess hall. Your AI chip will guide you,” she said. “After noon mess, you will go to classroom A. That’s A as in Assholes. You will be known as Assholes until you graduate to classroom B for Bastards. In the classrooms you will find sleep trainers assigned to each of you. You will be in sleep training for the afternoon with breaks for recovery time. At 1800 hours, you will return to mess for evening rations. After you have finished there, you will have opportunities for specialized training in areas of interest. This week your area of interest will be weapons handling. After this week, I’ll tell you what you are interested in next and I may allow you to choose an interest on your own, eventually. I understand some of you have an interest in martial arts. I suggest the rest of you develop such an interest.”
She stepped back away from us and looked up and down the line. “Are we clear?” she shouted.
“Yes, Capo,” we answered.
“Dismissed to mess. Fall in behind Cho.”
«Mess is thirty degrees to your right and two hundred yards ahead. Lead out at double time,» the AI said in my head. Then it helpfully set a metronome beat so I could hit the right pace.
In the mess hall, we filed past the replicators and picked up the tray of food provided. We weren’t given the option of ordering from a menu. This whole basic training sounded a lot like what my father had gone through on Earth twenty-some years ago. But they didn’t really expect us to be fighting Sa’arm. We were a last line of defense and local peacekeepers. But mostly we’d be common laborers with some semblance of military discipline.
We sat together and got a chance to introduce ourselves to our comrades. The guys I’d helped along a little were Eric Jacobson and Daniel Collins. Bill Campbell was the guy who asked questions. We had two women in our class. Jean Anderson looked older than the rest of us. I guessed five of the nine of us to have had birthdays within a day or two and were just fourteen. Jean looked closer to twenty. Rika Nakano was tiny. I figured she must be near the same age as me. I just hoped she could handle the physical training. She looked so delicate. The other three were brothers who chose to enlist together when the youngest turned fourteen. They’d arrived on-planet exactly a year ago and could enlist on the day the youngest turned fourteen. Ray, Ron, and Rob Nilsson.
“Why is Capo making us all follow you around?” Rika asked. “You aren’t any older than the rest of us.” I looked at her and shrugged.
“I haven’t the least idea. I’m as new to this as you all are.”
“Recruit Niall Cho is on a manager training track. The rest of this class is to undergo comrade training,” the AI announced to all of us.
“I guess that put me in my place,” I laughed. “Sorry, guys. I’ll try not to be a burden.”
After lunch, we found our way to Classroom A and each settled into our sleep trainer. I finally got an opportunity to talk to the AI and find out a little of what was happening.
«Why was I singled out for manager training?» I asked, practicing my subvocalizing.
«Your placement test revealed excellent potential leadership skills. You have had little opportunity to develop this in your time on Tara. You are also skilled in martial arts and will be asked to teach the others.»
«I’m not a sabom.»
«We have located a master stationed on the military base who will test you. You should make sure you are prepared. It is likely he will want to spar with you.»
Damn! There was a lot of difference between learning all the forms by practicing them for hours each day and facing a live person in the ring. I’d get my ass handed to me on a platter. If he was polite. The small contingent of Marines on a base at Sunnybrook rotated out of frontline battles for light duty before they were moved back into action. They were on-planet for no more than six months—usually less. Then the transport ship in orbit would load them up as another arrived for its rotation. The orbiting ship… whatever it was… would undergo repairs and was our nominal planetary defense in case some of the dickheads got curious. If that happened, we were all dead. We were farmers, not warriors.
We got a ten-minute break every hour to recover from sleep training. We didn’t really sleep during the training and it was pretty exhausting to be force fed a ton of knowledge. By the time we got to dinner, we were all blurry-eyed and famished. There was something in our dinner that gave us renewed energy. I supposed that was why they weren’t giving us choices regarding what we ate. We ate what was prescribed.
A different capo met us for our first classroom session on weapon safety. We’d had a sleep training session on weapons during the afternoon but this was definitely something we needed hands-on experience with. I was looking forward to having a weapon in my hands.
I remembered the poster in the recruiting office and the toy gun it looked like he was holding. This looked a lot like it. It was lightweight, short, and we were told it was very powerful. It had been developed by a company of game nerds on Earth. [See Pussy Pirates by Devon Layne.] We learned how to field strip it and check the power source. It was a pulse rifle good for about a hundred shots, and very quiet. We were told that if we wanted it to go bang, we needed to shout ‘Bang!’ when we pulled the trigger.
And then we were off to our barracks. We weren’t the only ones in this barracks. The hall slept a couple of dozen and two other classes were already bunked there. We got ourselves ready for bed, including stripping and neatly folding our uniforms on the bedside table. I liked what I saw when Rika stripped. Of course, Jean was pretty easy to look at, too.

On the farm, we didn’t run around naked. I’d seen Anne naked when she came to my room at midnight and made sure I didn’t go to test in the morning a virgin. She was fine and I liked screwing her, but her body was… All I can say is that it was fake. She didn’t look anything at all like she had before Amos remade her into a farmhand. I bet he fucked the cows as much as he fucked his concubines. It seemed to be his style.
“Niall, remember me one day when you are free. Try to buy me from Amos. Make me young and pretty again,” she’d said.
“You could always join up as well,” I said.
“You know I could never last in the Militia. I’m a drone. I’ll always be chattel.” I held her in my arms the rest of the night. In the morning, Bae joined us and hugged me long and hard.
“I’ll join you when I test,” she said. “I’m not going to be turned into one of Amos’s oxen.” I couldn’t imagine tiny, delicate little Bae bulked up to look like the others. She didn’t even look ten.
I ate with the family and headed out to the testing center. Amos wanted me to wait until after chores—which would have taken all day—but the AI reminded him that he was not to interfere with testing. He’d smugly said, “Be sure to grease your ass before you come home.” By the time I settled into my bunk at Drovers Run, Amos had to have realized I wasn’t coming back.
Comments
Please feel free to send comments to the author at devon@devonlayne.com.